Patent Overview

 

Restriction of Multi-Multi Claims

[1] What is a Multi-Multi Claim?
 The term “Multi-Multi claim” means “a claim that selectively recites two or more other claims which selectively recite two or more other claims (multi-claims)”.
 We will use the following examples of claims to illustrate the term “Multi-Multi claim” in detail.

Claims:
[Claim 1] A composition containing A.
[Claim 2] A composition of claim 1, further comprising B.
[Claim 3] A composition of claim 1 or 2, further comprising C.
[Claim 4] A composition of any one of claims 1 to 3, further comprising D.

 Claim 3 is a multi-claim because it selectively recites two or more other claims.
 Claim 4 is a Multi-Multi claim because it recites claim 3, which is a multi-claim, and selectively recites two or more other claims.

[2] Purpose of the Restriction
 Multi-Multi claims were permitted in Japan and Europe, whereas they were not in the U.S., China, and Korea, among the major intellectual property offices (IP5) of Japan, the U.S., Europe, China, and Korea.
 In addition, Multi-Multi claims are a cause of excessive burden in monitoring and examination processes by third parties as it is necessary to combine the description of all claims to which a claim refers in order to understand a single claim.
 Therefore, for the purpose of promoting international harmonization as well as reducing the workload of examination and the burden of monitoring by third parties, it was decided to introduce the restriction on Multi-Multi claims.
 The restriction has been effective since April 1, 2022.

[3] Details of the Multi-Multi Claim Restriction
 (1) Claims that are found to be Multi-Multi claims will fall under a reason for refusal for violation of Article 36, Paragraph 6, Item 4 of the Patent Act. However, they do not fall under the grounds for opposition or grounds for invalidation.
 (2) In case of violation of the Multi-Multi claim restriction, the claims are not subject to examination for other patent requirements, such as novelty and inventive step. This is because the purpose of this restriction is to “reduce the burden of examination” and “maintain fairness among applications.”
 (3) For the same reason, claims citing Multi-Multi claims are not subject to examination for other patent requirements, such as novelty and inventive step.
 (4) With respect to unity of invention, claims that fall under Multi-Multi claims are excluded from the judgment of unity of invention. Therefore, the unity of invention is judged with respect to claims other than those falling under Multi-Multi claims.
 (5) If Multi-Multi claims are amended in proper form, and, as a result of which, it becomes necessary to examine the amended claims and to be notified only of the reasons for refusal as a result of the amendment, this shall be the final notice of reasons for refusal.
 (6) The Multi-Multi claim restriction applied to patents also applies to utility models. In the case of violation thereof, the applicant is subject to an amendment order due to lack of the basic requirement. (Article 6-2 of the Utility Model Act)
 (7) In principle, the application of Multi-Multi claim restriction is judged based on the filing date. Therefore, the Multi-Multi claim restriction does not apply to applications whose filing dates are retroactively set to before the effective date, such as in the case of filing a divisional application after the effective date. However, it does apply to an application with a priority claim whose priority date is before the effective date but whose filing date is on or after the effective date.

[4] International Applications
 (1) The Multi-Multi claim restriction does not apply to PCT applications whose international filing date is before the effective date and which are transferred to Japan after the effective date.
 (2) With respect to the international phase of a PCT application, Multi-Multi claims are still subject to international search and international preliminary examination.

[5] Multi-Multi Claim Checker (Japanese version only)

 The Japan Patent Office (JPO) provides a “Multi-Multi Claim Checker” to check for the existence of Multi-Multi claims before filing an application or amendment.

https://www.jpo.go.jp/e/system/patent/shinsa/multimulticlaims.html

 

Good Faith Negotiation Guidelines for SEP Licenses

On March 31, 2022, the Ministry of Economy, Trade, and Industry of Japan introduced Good Faith Negotiation Guidelines for Standard Essential Patent Licenses (SEPs).
In the era of the Fourth Industrial Revolution, many products are computerized and connected by communication technologies, and this trend creates needs of SEP licensing among different industries. The object of the Guidelines is, therefore, to externally disseminate the rules on good faith negotiations that should be complied with by both SEP holders and implementers so as to improve predictability and transparency of SEP licensing.
This video summarizes the Guidelines to help you understand what is likely required to be presented by each party in each step of negotiations and what might constitute bad faith negotiation.

 

Advantages of obtaining IP rights in Japan

This short video provides you with some of the advantages of obtaining IP rights in Japan by explaining the following recent changes of situation in Japan:
1. Market in Japan
2. Current situation of Japan
3. Efforts by the Japan Patent Office
4. Possibility of cross-border patent protection by obtaining Internet-related patents in Japan
5. Attractive aspects of Japan as a manufacturing hub and business platform
The video touches upon an important court decision of IP High Court in Japan regarding cross-border patent protection by obtaining Internet-related patents in Japan.
On July 20, 2022, the IP High Court held that, even if the act of working the patented invention is not formally complete in all its elements within the territory of Japan, if it could be evaluated that it is substantially and wholly carried out within the territory of Japan, the patent right of Japan can be enforceable (Dwango v. FC2, et al).

 

2021 revision overview

This video is for 2021 revision overview for the granting of the relief procedures.
Japan’s intellectual property system has been revised four times so far with regard to relief after the expiration of the term. These amendments have relaxed the time and subjective requirements, increased the number of procedures covered, and ensured sufficiently protection of rights.
However, even with these amendments, there were still two issues: “strict interpretation of “legitimate reasons” and “procedural burden on applicants”.
In order to resolve the above two points, the fifth amendment was made in 2021, which included two amendments: “revise from Due care to unintentional”, and ” submit evidentiary materials from mandatory to voluntary”.

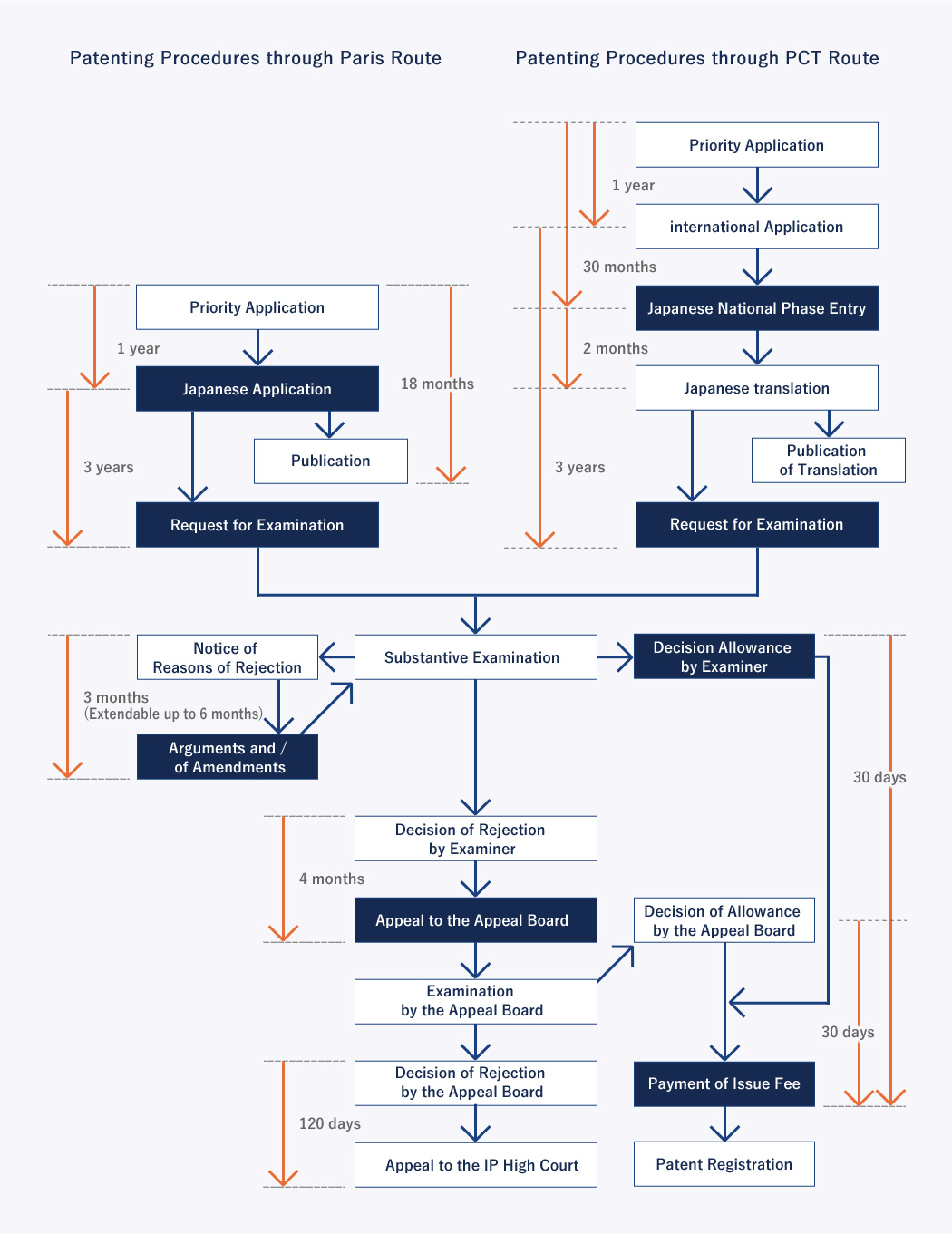
Overview of Patenting Procedures

Patenting Procedures Route

Back to the top of the page